logo
Biología

Por

Febrero 24 de 2026

Graduation

Grado : Grado Décimo B

Biotecnología

Buenos días, para la próxima clase se debe de traer material para trabajar la elaboración de la mano para la aplicación debe biotecnológia, de acuerdo lo hablado en clase.

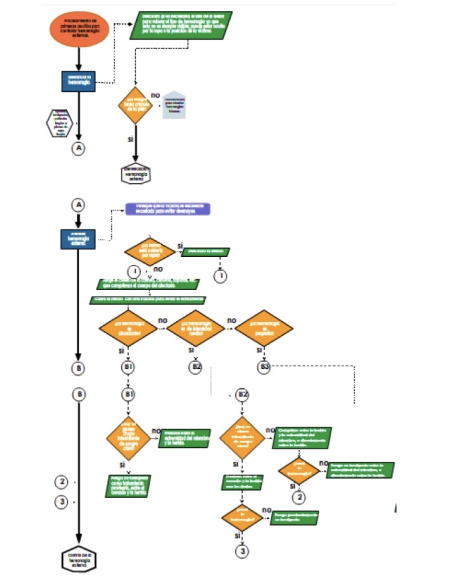
adjunto imagen mentefacto procidimental.

Nombre de Archivo Acciones
202602241035573.jpeg Abrir

Tareas del mismo curso

Socionomia

Febrero 24 de 2026

Ver más

Socionomia 10A y 10B

Febrero 19 de 2026

Ver más

Socionomía

Febrero 17 de 2026

Ver más

Taller dinámica

Febrero 17 de 2026

Ver más

Lectores Competentes

Febrero 13 de 2026

Ver más

Socionomia

Febrero 10 de 2026

Ver más

Lectores Competentes

Febrero 06 de 2026

Ver más